[PR]上記の広告は3ヶ月以上新規記事投稿のないブログに表示されています。新しい記事を書く事で広告が消えます。
| +3V3 | 1 | RESET# | Atmel ATmega88V-10PU DIP28-300MIL | PC5 | 28 | KEY_LEFT |
| KEY1_L2 | 2 | PD0 | PC4 | 27 | KEY_DOWN | |
| KEY9_R2 | 3 | PD1 | PC3 | 26 | KEY6_RIGHT | |
| KEY2_L1 | 4 | PD2 | PC2 | 25 | KEY4_UP | |
| KEY8_R1 | 5 | PD3 | PC1 | 24 | KEY_START | |
| KEY3_CROSS | 6 | PD4 | PC0 | 23 | KEY_SELECT | |
| +3V3 | 7 | VCC | GND | 22 | GND | |
| GND | 8 | GND | AREF | 21 | N.C. | |
| DATG# | 9 | PB6 | AVCC | 20 | +3V3 | |
| ACKG# | 10 | PB7 | PB5/SCK | 19 | CLK | |
| KEY5_CIRCLE | 11 | PD5 | PB4/MISO | 18 | DAT | |
| KEY_TRIANGLE | 12 | PD6 | PB3/MOSI | 17 | CMD | |
| KEY7_SQUARE | 13 | PD7 | PB2/SS# | 16 | ATT | |
| TEST | 14 | PB0 | PB1 | 15 | ACK |
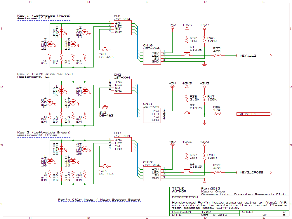
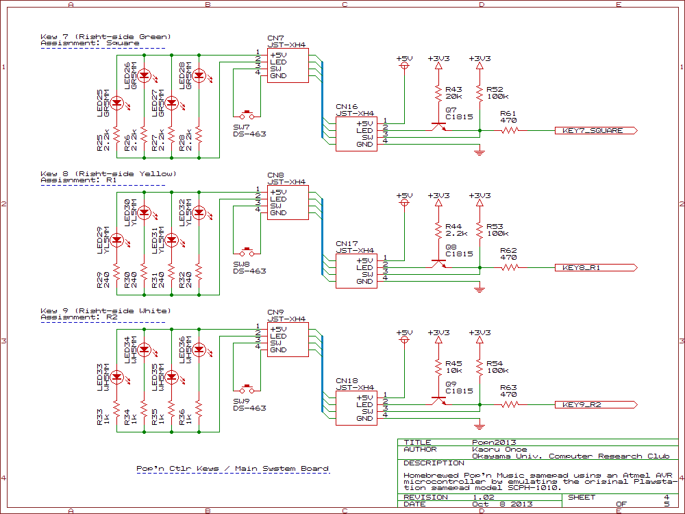
| +5V | 1 | JST-XH 4p |
| LED | 2 | |
| SW | 3 | |
| GND | 4 |
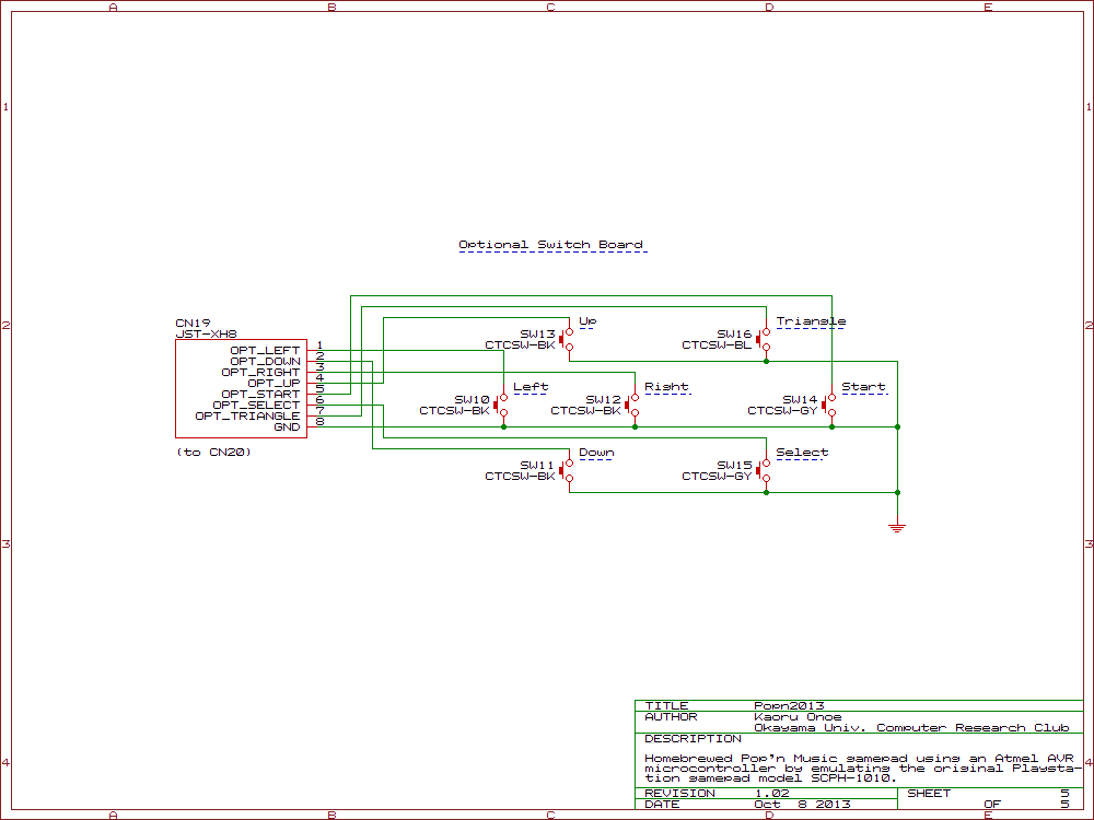
| KEY_LEFT | 1 | JST-XH 8p |
| KEY_DOWN | 2 | |
| KEY_OPT_RIGHT | 3 | |
| KEY_OPT_UP | 4 | |
| KET_START | 5 | |
| KEY_SELECT | 6 | |
| KEY_TRIANGLE | 7 | |
| GND | 8 |
| DAT | 1 | JST-XH 8p |
| CMD | 2 | |
| +7V | 3 | |
| GND | 4 | |
| +3V3 | 5 | |
| ATT | 6 | |
| CLK | 7 | |
| ACK | 9 |
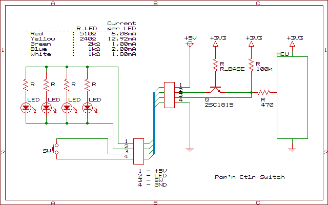
| 色 | 順電圧 (最小) | 抵抗値 | 順電流 | LED灯数 | 順電流小計 |
| 赤色 | 1.9V | 510Ω | 6.08mA/LED | 4 | 24.32mA |
| 黄色 | 1.9V | 240Ω | 12.92mA/LED | 8 | 103.36mA |
| 緑色 | 3.0V | 2kΩ | 1.00mA/LED | 8 | 8.00mA |
| 青色 | 3.0V | 1kΩ | 2.00mA/LED | 8 | 16.00mA |
| 白色 | 3.2V | 1kΩ | 1.80mA/LED | 8 | 14.40mA |
| 合計 | 166.08mA | ||||
| 種別 | 品番 | 数量 | 価格 | 販売 | 備考 |
| 基板取付用USB Bコネクタ | - | 1 | 50 | 秋月 C-00161 | PS2本体より5V電源供給 |
| XHハウジング 4p | XHP-4 | 18 | 10 | 共立 61A146 | ボタン⇔S基板 |
| XHポスト サイド型4p | S4B-XH-A | 9 | 36 | 共立 61B141 | |
| XHポスト トップ型4p | B4B-XH-A | 9 | 26 | 共立 61A14L | |
| XHハウジング 8p | XHP-8 | 3 | 21 | 共立 61A14A | パッド⇔S基板 O基板⇔S基板 |
| XHポスト サイド型8p | S8B-XH-A | 1 | 63 | 共立 61B145 | |
| XHコンタクトピン | BXH-001T-P0.6 | 96/100 | 500 | 共立 65E314 | (8×9) ボタン⇔S基板 (16×1) O基板⇔S基板 (8×1) パッドコネクタ |
| 耐熱絶縁ビニル電線 | UL3265AWG22赤 | 1 | 445 | 共立 65N14D | 10m |
| 耐熱絶縁ビニル電線 | UL3265AWG22白 | 1 | 445 | 共立 65N14H | 10m |
| 耐熱絶縁ビニル電線 | UL3265AWG22緑 | 1 | 445 | 共立 65N14G | 10m |
| 耐熱絶縁ビニル電線 | UL3265AWG22黒 | 1 | 445 | 共立 65N14I | 10m |